
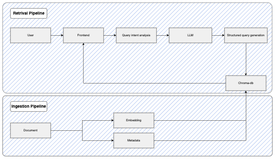
At Nida Ai, we have developed an advanced Self-Query Retrieval system that enhances information retrieval by enabling users to express their queries in natural language. The system then translates these queries into structured queries to fetch precise and relevant information.
Traditional information retrieval systems often require users to input structured queries or use specific keywords, which can be challenging for individuals without technical expertise. This limitation leads to inefficient search experiences and difficulty in accessing relevant information, especially in complex databases or systems with vast amounts of data.
Current solutions include keyword-based search engines and basic natural language processing (NLP) systems. However, these approaches often fail to understand the context and nuances of user queries, resulting in inaccurate or irrelevant search results. Additionally, they may not effectively translate natural language queries into the structured formats required by underlying databases, limiting their effectiveness in complex search scenarios.
At Nida Ai, we have developed an advanced Self-Query Retrieval System that empowers users to search and retrieve information using natural language, eliminating the need for complex query syntax. Traditional search systems rely on structured queries or keyword-based searches, which often fail to capture user intent, leading to irrelevant or incomplete results. Our solution leverages state-of-the-art Natural Language Processing (NLP) and Machine Learning (ML) to bridge this gap, allowing users to ask questions in everyday language while ensuring precise and context-aware information retrieval.
Our system automatically translates natural language queries into structured database queries, ensuring seamless interaction with various data sources, knowledge bases, and enterprise information systems. It maintains context across multiple queries, enabling users to refine searches dynamically without starting over. Unlike traditional search engines that provide broad, often imprecise results, our retrieval engine ranks and filters the most relevant responses, improving both search accuracy and efficiency. By integrating semantic understanding, our system can interpret complex queries, recognize synonyms, and differentiate between ambiguous meanings, ensuring users receive the most relevant and contextually rich results.
Processes and comprehends user queries in natural language, capturing context and intent.
Automated Query Translation:Converts natural language queries into structured queries suitable for different databases and search systems.
Contextual Awareness:Maintains context across multiple queries to provide coherent and relevant results.
Scalability:Designed to handle large volumes of data and user queries efficiently.
Allows users to search using natural language, eliminating the need for complex query syntax and making information retrieval more intuitive.
Enhanced Accuracy:Accurately interprets user intent and retrieves relevant information by understanding the context and nuances of queries.
Time Efficiency:Reduces the time required to find pertinent information by streamlining the search process.
Broad Applicability:Can be integrated into various domains, including customer service, technical support, and data analysis, to improve information access.